您好,欢迎进入浙江永金生物科技有限公司!
合作加盟
微信公众号
联系我们
ENGLISH
首页
公司
产品
服务
新闻
联系
ENGLISH
当前位置:
首页
>
产品展示
>
工业特种助剂
>
毛纺织助剂
>
染色及后整理助剂
>
正文
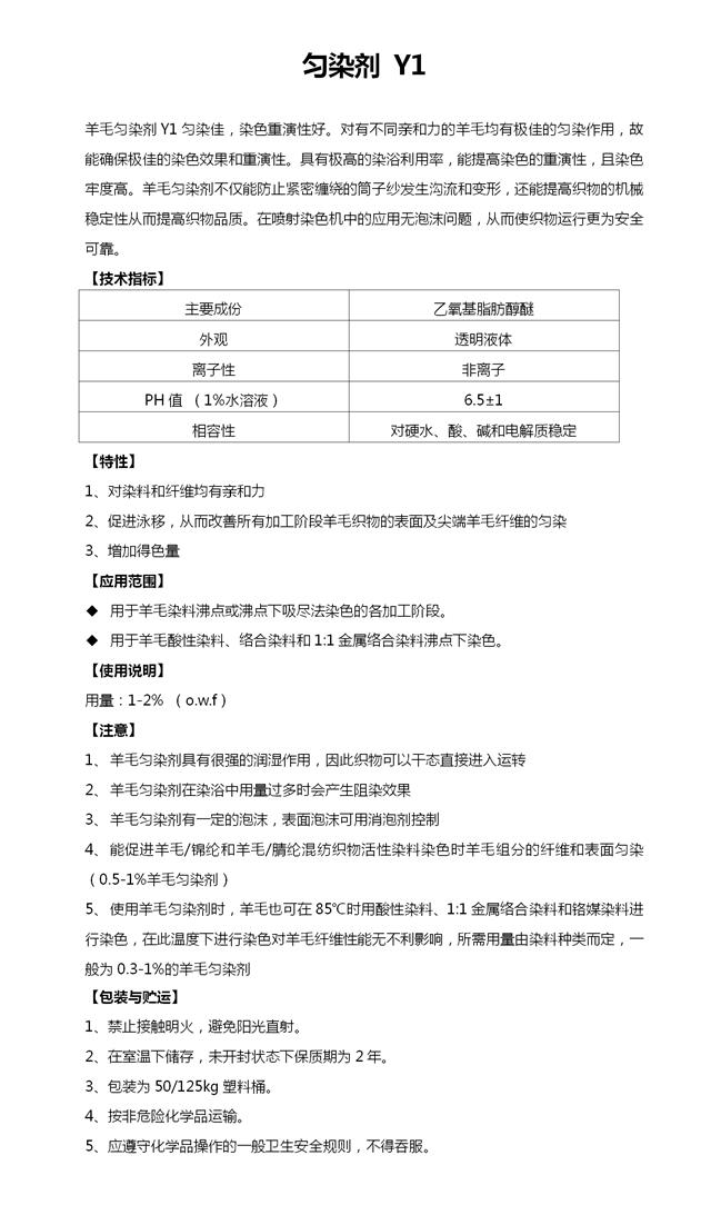
匀染剂Y1
发布时间:2024-10-25
分类:染色及后整理助剂
浏览数: